In offerta!

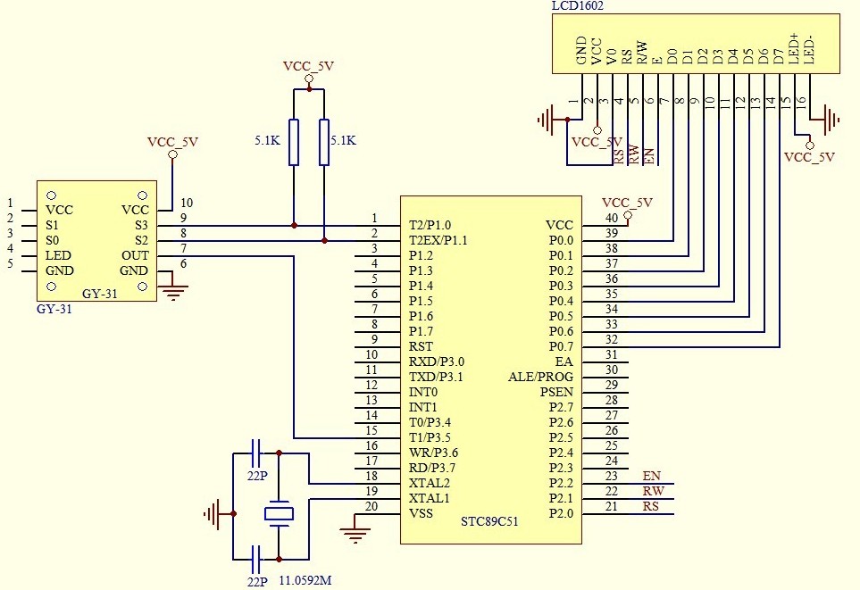
Modulo Sensore Colore con TCS230

Il prezzo originale era: 13,95 €.Il prezzo attuale è: 10,11 €. Escluso IVA

Modulo Sensore Colore con TCS230

4 disponibili (ordinabile)

COD: ARD00167 Categorie: , Tag: , , ,

Descrizione

Modulo Sensore Colore con TCS230